行业概述及污水状态
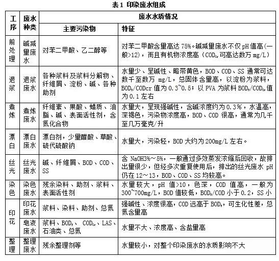
印染行业是纺织工业用水量较大的行业,水作为媒介参与整个染整加工过程。印染废水水量大,色度高,成分复杂,废水中含有染料、浆料、助剂、油剂、酸碱,纤维杂质及无机盐等,染料结构中硝基和胺基化合物及铜、铬、锌、砷等重金属元素具有较大的生物毒性,严重污染环境。印染废水中的污染物主要来自织物纤维本身和加工过程使用的染化料,在印染生产的前处理过程中排出退浆废水、煮炼废水、漂白废水和丝光废水,染色印花过程排出染色废水、皂洗废水和印花废水,整理过程排出整理废水。
以棉混纺织为例:在棉混纺织产品中由于化学纤维(主要为涤纶)的增加(一般占65%),其经纱上浆时采用变性淀粉和聚乙烯醇混合浆料。而在印染前处理工艺过程产生的退浆废水中,由于含有一定量的聚乙醇,使废水中增加了难生物降解物质,降低了废水的可生物降解性。因此棉印染废水属于较难生物降解的工业废水之一
生产工艺不用,排水水质有很大的差距。
水量大,浓度高。大部分废水呈碱性,COD较高,色泽深。
水质波动大。印染厂的生产工艺和所用染化料,随纺织品种类和管理水平的不同而异。而对于每个工厂,其产品都在不断变化,因此,废水的污染物成分浓度的变化与波动十分频繁。
以有机物污染为主。除酸、碱外,废水中的大部分污染物是天然或合成有机物。
处理难度较大。染料品种的变化以及化学浆料的大量使用,使废水含难生物降解的有机物,可生化性差。因此,印染废水是较难处理的工业废水之一。
部分废水含有毒有害物质。如印花雕刻废水中含有六价铬,有些染料(如苯胺类染料)有较强的毒性。

印染废水含大量的有机污染物,排入水体将消耗溶解氧,破坏水生态平衡,危及鱼类和其它水生生物的生存。沉于水底的有机物,会因厌氧分解而产生硫化氢等有害气体,恶化环境。
印染废水大部分都偏碱性,进入农田,会使土地盐碱化,进入水体,更会影响水体的平衡。染色废水中的硫酸盐在土壤的还原条件下,还会转化为硫化物,产生硫化氢。
印染废水的色泽变化多样,,严重影响受纳水体外观。造成水体有色的主要因素是染料。一般的生化法很难去除色度,有色水体排入河流,受日光照射的影响,更不利于水生生物的生长。使用化学法去除色度,虽然脱色效果较好,但其残余物对水体的影响仍然存在。

常规排放要求
实现企业液相“零排放”和“水封闭循环”的是印染企业废水治理的终极目标,增加印染废水回用不仅可以减少企业的排污费用,还可以减少新鲜用水量,为企业带来可观的经济效益和社会效益。
自足企业自身,综合考虑经济与技术平衡,根据企业实际染色生产的用水水质需求来确定废水初级回用和深度回用的处理工艺及比例。回用处理工艺要操作方便、投资合理、运行成本低、无二次污染、回用的同时实现稳定达标排放。
在初级回用时,应注意水体系统中有机污染物和无机盐分的累情况,掌握其规律,从而指导回用实践及时调整初级回用水量。
原水水质是回用处理技术路线选择的基础,为了提高企业废水回用效率,印染企业需要注意尽量保持厂内产品的相对稳定和染化料助剂的相对稳定。在实施回用处理工程时,须根据环保要求和企业实际选择适合自身的回用技术路线,即合理安排初级回用和深度回用的比例或“零排放工程”。
①达标排放
印染废水经过处理后,达到国家相关部门规定的纳管或直接排入环境水体的相关标准的全部指标要求的水体。
②初级回用
印染废水经过处理后,未经过除盐设施处理,直接进行回用,即定义为初级回用。该部分水体水质指标达到企业内部用水点的基本要求,但不一定达到国家规定的间接或直接排放标准的全部指标要求。一般用于对水体含盐量(电导率)要求不高的生产工艺段,如染色后的洗布用水(最后一道除外),或是用于冲洗设备、地面及道路浇洒等杂用水。
③深度回用
印染废水经过预处理后,再进行除盐设施处理后的产水和除盐再生水或浓水经过蒸发器后的冷凝水再处理产水,回用到用水点的水体。该部分水体水质指标达到用水点的基本要求,但不一定达到国家规定的间接或直接排放标准的全部指标要求。一般用于对水质要求较高(特别是对含盐量)的生产工艺段,替代新鲜用水。

常用污水处理方法
印染废水的常用处理方法可分为物理法、化学法与生物法三类。
物理法主要有格栅与筛网、调节、沉淀、气浮、过滤、膜技术等,化学法有中和、混凝、电解、氧化、吸附、消毒等,生物法有厌氧生物法、好氧生物法、兼氧生物法。
目前,国内的印染废水处理手段以生物法为主,辅以物理法与化学法。由于近年来化纤织物的发展和印染后整理技术的进步,使新型染料、PAV浆料、新型助剂等难生化降解有机物大量进入印染废水,给处理增加了难度。原有的生物处理系统COD去除率大都由原来的75%下降到55%左右,甚至更低。色度的去除是印染废水处理的一大难题,旧的生化法在脱色方面一直不能令人满意。此外,PAV等化学浆料造成的COD占印染废水总COD的比例相当大,但由于它们很难被普通微生物所利用而使其去除率只有25%~30%。针对上述问题,国内外都开展了一些研究工作,主要是新的生物处理工艺和高效专门细菌以及新型化学药剂的探索和应用研究。其中具有代表性的有:厌氧-好氧生物处理工艺、高效脱色菌和PVA降解菌的筛选与应用研究、光降解技术研究、高效脱色混凝剂的研制等。
米兰·(milan)中国官方网站推荐处理技术及处理单元简介
这些组合工艺中A/O是应用最多的,为了节省成本,现在与它联合的工艺在不断研究发展,工艺在简化的同时也要达到回收利用,争取达到污水零排放的目的,这样才能响应国家号召,使印染行业得到可持续发展。
(1)调节:对水质水量变化大的废水,调节池应考虑停留时间长些。一般情况下后续处理单元为水解酸化或厌氧处理时,调节时不应采用曝气方式搅拌混合。
(2)混凝反应:废水中含疏水性染料较多时,混凝反应工艺放在生化前面,以去除不溶性染料物质,减轻后续生物处理的负荷。
(3)中和:原水pH值高时通常用H2S04或HCl中和,为节省药剂用量,可在调节以后。
(4)沉淀(气浮):分离物化投药反应由于污泥量大,应优先考虑沉淀〔斜管沉淀易堵不宜采用),通常的辐流沉淀池适用于大水量、竖流沉淀池适用于小水量,当有地皮可利用时,平流沉淀池采用吸泥方式时也可采用。投药量大时泥量也大,辐流池可能会引起异重流,新颖的周边进出水沉淀池可克服这一缺点。
(5)过滤:当出水要求澄清或回用时,应采用砂滤或煤砂两层过滤。
(6)电解法:钛镀钌惰性电极电解法处理酸性染料印染废水脱色效果好,去除COD时,对硫化染料、还原染料、酸性染料、活性染料等均有很高的去除率。金属阳极电解法因泥量较多采用较少。
(7)厌氧水解:印染废水有机物含量COD高,且B/C低,应考虑水解酸化,并增加填料挂膜,池底应设水力搅拌机,保证悬浮活性污泥与水中有机物广泛接触。池体较大时,应设串联系统,以免短路。
(8)好氧生物降解:对水量大、浓度高的印染废水优先采用活性污泥法,如氧化沟、间歇式活性污泥法(SBR)、循环式活性污泥法(CSTR)等。对水量小、浓度低的废水可考虑生物接触氧化法,但填料应保证密集度和体积率,并以多级串联方法为宜。
(9)脱色:采用Cl2需保证脱色氧化时间不少于1h,Cl2脱色兼有回调pH值的功能。小规模可选用ClO2、NaClO漂白粉【Ca(ClO)2】、紫外线等。脱色反应池可采用回转隔板或折板,不宜采用机械搅拌或压缩空气反应。 (10)活性炭吸附:活性炭对阳离子染料、直接染料、酸性染料、活性染料等水溶性染料的废水具有良好的吸附性能(对硫化染料、还原染料等不溶性染料的废水效果较差)。生物活性炭(BAC)法是活性炭吸附的衍生技术,利用加入的微生物所分泌的外酶渗入到炭的微孔结构,使活性炭所吸附的有机物不断分解成CO2、H2O或合成新的细胞,最后渗出炭的结构而被去除。
(11)硅藻土吸附:硅藻土在印染废水中既有混凝作用,又有吸附作用,起到良好的脱色效果。通常,活化硅藻土对亲水性染料脱色效果不一,对疏水性染料效果较好。当废水中表面活性剂和匀染剂较多时,效果将显著下降。 (12)氧化:臭氧氧化对直接染料、酸性染料、碱性染料、活性染料等亲水性染料脱色速度快,效果好;对于还原染料、冰染染料(纳夫妥)、氧化染料、硫化染料、分散染料等疏水性染料,则脱色效果较差,臭氧用量也大。臭氧脱色不会产生“三致物”,可保证废水出水的安全指标
(13)膜分离技术
①超滤法:由于超滤膜具有精密的精细孔,可截留水中的大分子等微粒,且操作压力低,设备简单,可用于染料的回收或出水的深度处理。
②纳滤法:是用纳滤膜截留污染物的一种新技术,分离压力一般为0.5~2.0MPa,处理水溶性(亲水性)染料废水,可回收有用染料。采用纳滤膜回收直接黑、活性艳红、酸性橙Ⅱ和酸性大红染料废水,已取得成果。